威海旭日手游攻略 第201页

怪物仙境人物选择让人头疼?职业到底选哪个才最强?

怪物仙境人物选择让人头疼?职业到底选哪个才最强?

威海旭日手游攻略 241
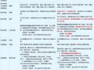
《怪物仙境》作为一款深受玩家喜爱的角色扮演游戏,以其丰富的角色设定、独特的怪物养成系统和多样的战斗模式吸引了大量玩家,在游戏中,选择合适的角色和职业对于玩家来说至关重要,因为这将直接影响到游戏体验以及后期的战斗效率,本文将详细分析《怪物仙境》中的人物选择推荐和职业选择策略,帮助玩家找到最适合自己的角色。一、人...
欢乐大作战初期推图难题?1-11章平民阵容攻略详解来揭秘!

欢乐大作战初期推图难题?1-11章平民阵容攻略详解来揭秘!

威海旭日手游攻略 229
在《欢乐大作战》这款策略与养成并重的游戏中,新手玩家如何在1-11章初期高效推图,是每位玩家都需要面对的挑战,特别是对于平民玩家而言,如何在资源有限的情况下最大化阵容的战斗力,显得尤为重要,本文将详细介绍欢乐大作战1-11章初期推图平民阵容攻略在资源管理中的重要性,提供高效管理和使用该攻略的技巧,分析资源浪费...
欢乐大作战12-19章推图,平民玩家如何破局?最强阵容攻略揭秘!

欢乐大作战12-19章推图,平民玩家如何破局?最强阵容攻略揭秘!

威海旭日手游攻略 274
在《欢乐大作战》这款策略与冒险并重的游戏中,玩家需要不断挑战新的章节,解锁更多剧情和奖励,对于平民玩家而言,如何在不依赖大量充值的情况下,顺利推进12-19章,成为了一个值得探讨的话题,本文将结合玩法创新、剧情深挖以及玩家适配三个方面,为大家带来一份详尽的平民阵容攻略。一、玩法创新:设计亮点助力平民推图《欢乐...
梦幻西游手游美食之旅,如何选择特殊技能?排名规则深度解析揭秘!

梦幻西游手游美食之旅,如何选择特殊技能?排名规则深度解析揭秘!

威海旭日手游攻略 196
在《梦幻西游手游》中,美食之旅作为一项集探索、烹饪与战斗于一体的活动,不仅考验着玩家的策略布局,还考验着团队协作与技能搭配的智慧,本文将从底层逻辑出发,结合实战场景应用,最后提供界面设置优化方案,全方位解析美食之旅中的特殊技能选择推荐与排名规则。Part1 核心机制数学建模1.1 伤害计算公式推导在美食之旅中...
如何高效攻略一亿小目标2中的郡主?郡主能力值全解析揭秘!

如何高效攻略一亿小目标2中的郡主?郡主能力值全解析揭秘!

威海旭日手游攻略 254
在《一亿小目标2》这款备受玩家喜爱的策略养成游戏中,郡主作为核心角色之一,其攻略方法和能力值的培养一直是玩家们关注的焦点,本文将通过玩法创新、剧情深挖以及玩家适配三个模块,为各位玩家提供一份详尽的郡主攻略指南。一、玩法创新:设计亮点解析《一亿小目标2》在玩法设计上进行了诸多创新,其中动态环境系统和武器融合公式...
如何成功攻略一亿小目标2中的戏痴角色?方法揭秘引悬念!

如何成功攻略一亿小目标2中的戏痴角色?方法揭秘引悬念!

威海旭日手游攻略 241
在《一亿小目标2》这款备受玩家喜爱的模拟经营游戏中,戏痴这一角色以其独特的魅力和复杂的剧情线吸引了大量玩家的关注,为了帮助大家更好地攻略戏痴,本文将详细介绍戏痴的攻略方法,并结合玩法创新、剧情深挖以及玩家适配三个模块,为大家提供全面的指导。一、玩法创新:设计亮点解析《一亿小目标2》在玩法设计上进行了诸多创新,...
明日之后花灯锦簇特效究竟如何?时装介绍引发玩家无限遐想?

明日之后花灯锦簇特效究竟如何?时装介绍引发玩家无限遐想?

威海旭日手游攻略 235
在《明日之后》这款充满末世生存挑战的游戏中,每逢佳节,游戏官方总会推出一些富有节日氛围的时装和道具,为玩家们带来一丝温暖与欢乐,2020年元宵节推出的“花灯锦簇”时装,无疑是一个令人难忘的亮点,这款时装不仅融合了浓厚的中国传统文化元素,还巧妙地加入了现代潮流设计,让玩家们在末世中也能感受到节日的温馨与喜悦。花...
元气骑士无尽模式频繁卡顿怎么办?这些技巧助你畅享丝滑游戏体验!

元气骑士无尽模式频繁卡顿怎么办?这些技巧助你畅享丝滑游戏体验!

威海旭日手游攻略 274
在《元气骑士》这款游戏中,无尽模式以其无尽的挑战和丰厚的奖励,成为了众多玩家的心头好,随着关卡的深入,不少玩家都会遇到卡顿的问题,这不仅影响了游戏体验,还可能让你在关键时刻错失良机,别担心,今天我们就来聊聊如何解决元气骑士无尽模式卡顿的问题,让你的游戏之旅流畅无阻!硬件升级:从根本上解决问题无尽模式卡顿,很多...
无氪玩家必看,剑与远征种族卡池抽取顺序如何演变,先抽哪个种族最优?

无氪玩家必看,剑与远征种族卡池抽取顺序如何演变,先抽哪个种族最优?

威海旭日手游攻略 246
《剑与远征》作为一款备受欢迎的策略卡牌类游戏,自2019年上线以来,以其独特的玩法和丰富的种族英雄设定吸引了大量玩家,在游戏中,种族卡池的抽取顺序对于玩家的成长和阵容搭配至关重要,特别是对于无氪玩家来说,如何高效利用有限的资源,选择最适合自己的种族卡池,成为了一个值得深入探讨的话题,本文将从时间线梳理、玩家社...
我的起源,如何解锁神秘称号‘砸瓦鲁多’?获取方法全揭秘!

我的起源,如何解锁神秘称号‘砸瓦鲁多’?获取方法全揭秘!

威海旭日手游攻略 232
在《我的起源》这款游戏中,砸瓦鲁多称号是众多玩家梦寐以求的荣誉象征,它不仅代表了玩家的实力,更是对玩家游戏技巧和团队协作能力的肯定,为了帮助各位玩家更好地获得这一称号,本文将采用三个阶段对比法,详细解析从新手期到精通期,如何逐步掌握获得砸瓦鲁多称号的技巧和策略。一、新手期(前10小时):必须掌握的3个生存技巧...
剑与远征高手揭秘,如何巧妙卡红装,最佳攻略你真的掌握了吗?

剑与远征高手揭秘,如何巧妙卡红装,最佳攻略你真的掌握了吗?

威海旭日手游攻略 208
在《剑与远征》这款游戏中,红装作为顶级装备,对于提升英雄实力至关重要,红装的获取并不容易,需要玩家掌握一定的技巧和策略,本文将详细介绍如何在《剑与远征》中卡红装,帮助玩家最大化获取红装的概率。一、卡红装的基本原理在《剑与远征》中,挂机宝箱有一个内置的CD(冷却时间),当玩家长期卡在一个关卡不推进时,每个周期都...
剑与远征真紫卡选择难题,哪些真紫可以放心当狗粮?

剑与远征真紫卡选择难题,哪些真紫可以放心当狗粮?

威海旭日手游攻略 242
在《剑与远征》这款游戏中,紫卡(尤其是真紫卡)作为玩家提升战斗力的重要资源,其使用策略一直是玩家关注的焦点,真紫卡指的是最高可以升级到神话级的英雄,而与之相对的假紫卡则最高只能升级到史诗级+,由于真紫卡在后期能发挥更大的作用,因此玩家在使用时需要格外谨慎,在某些情况下,为了推进游戏进度或解决资源短缺问题,玩家...
怪物仙境抓捕大揭秘,如何高效捕获你梦寐以求的心仪怪物?

怪物仙境抓捕大揭秘,如何高效捕获你梦寐以求的心仪怪物?

威海旭日手游攻略 241
在《怪物仙境》这款游戏中,捕捉怪物是玩家探索世界、组建强大战斗队伍的核心玩法之一,无论是《勇者斗恶龙怪兽仙境》系列,还是其他类似的怪物养成游戏,掌握高效的怪物抓捕技巧都至关重要,本文将详细介绍如何在怪物仙境中成功捕捉怪物,并提供一些实用的策略和技巧。一、了解怪物抓捕基础在怪物仙境中,抓捕怪物通常需要使用特定的...
阴阳师2020年2月神秘图案究竟如何绘制?揭秘二月专属图案!

阴阳师2020年2月神秘图案究竟如何绘制?揭秘二月专属图案!

威海旭日手游攻略 227
《阴阳师》作为一款深受玩家喜爱的日本风格RPG手游,以其丰富的剧情、多样的式神收集和策略战斗吸引了大量玩家,在游戏中,每个月都会推出一个神秘图案活动,玩家通过画出特定的图案可以获得丰厚的奖励,本文将详细介绍2020年2月神秘图案的画法,并分享一些相关的经验和技巧。2020年2月神秘图案画法2020年2月的神秘...
元气骑士古代传送门如何卡无限武器?神秘方法大揭秘!

元气骑士古代传送门如何卡无限武器?神秘方法大揭秘!

威海旭日手游攻略 219
在《元气骑士》这款深受玩家喜爱的游戏中,古代传送门模式以其独特的挑战性和丰富的奖励机制,吸引了大量玩家的关注,卡无限武器的技巧更是让众多玩家趋之若鹜,作为专业游戏编辑,本文将通过底层逻辑与操作映射的结构,详细解析元气骑士古代传送门卡无限武器的方法,并探讨其在不同实战场景中的应用,以及界面设置的优化方案。Par...
明日之后新年食谱盛宴来袭,配方与做法全揭秘,你能做出哪些美味佳肴?

明日之后新年食谱盛宴来袭,配方与做法全揭秘,你能做出哪些美味佳肴?

威海旭日手游攻略 201
新年将至,无论是现实世界还是虚拟的“明日之后”世界,都弥漫着浓浓的节日氛围,在这个充满未知与挑战的末日世界里,一顿丰盛的新年大餐无疑是给幸存者们最好的慰藉,就让我们一起走进“明日之后”的新年食谱大全,探索那些令人垂涎欲滴的美食配方与做法,为你的新年餐桌增添一抹亮色。一、凤梨酥:甜蜜开启新年在“明日之后”的新年...
云顶之弈10.2版本最强阵容揭晓?月蚀狂战阵容攻略你真的了解吗?

云顶之弈10.2版本最强阵容揭晓?月蚀狂战阵容攻略你真的了解吗?

威海旭日手游攻略 246
在云顶之弈10.2版本中,月蚀狂战阵容以其强大的输出能力和稳定的控制效果,成为了众多玩家追捧的热门阵容,本文将详细介绍这一阵容的组成、羁绊搭配、装备选择以及运营思路,帮助玩家更好地理解和运用这一阵容。一、阵容组成月蚀狂战阵容的核心在于月蚀和狂战士两大羁绊,具体组成棋子包括:鳄鱼、武器大师、狗熊、蒙多、赛恩、奥...
第五人格兰斯特洛皮肤全揭秘,律师最新皮肤三视图首曝,演变史有何惊喜?

第五人格兰斯特洛皮肤全揭秘,律师最新皮肤三视图首曝,演变史有何惊喜?

威海旭日手游攻略 231
时间线梳理《第五人格》作为一款充满悬疑与策略的游戏,自发布以来,其角色设定与背景故事经历了多次丰富与完善,形成了独特的演变史,律师角色及其皮肤系统的发展,更是这一演变史中的重要组成部分,以下将按照三个里程碑版本对律师兰斯特洛皮肤及其演变进行时间线梳理。一、初始版本:神秘登场,基础设定在《第五人格》的初始版本中...
剑与远征高阶竞技场兑换啥最值?未来玩法会有哪些惊喜变革?

剑与远征高阶竞技场兑换啥最值?未来玩法会有哪些惊喜变革?

威海旭日手游攻略 242
在《剑与远征》这款深受玩家喜爱的手游中,高阶竞技场不仅是检验玩家实力的试炼场,也是获取稀有资源的重要途径,在高阶竞技场中,玩家可以通过挑战其他玩家,提升自己的段位,并获得角斗士硬币,用于在竞技场商店兑换各种珍贵资源,在高阶竞技场中,玩家应该兑换哪些资源呢?本文将结合高阶竞技场兑换推荐,预测《剑与远征》未来可能...
月圆之夜狼人如何玩转无限流卡组?玩法揭秘引发悬念!

月圆之夜狼人如何玩转无限流卡组?玩法揭秘引发悬念!

威海旭日手游攻略 258
《月圆之夜》作为一款深受玩家喜爱的卡牌冒险游戏,以其独特的剧情和丰富的玩法吸引了大量玩家,狼人作为游戏中的一个经典角色,以其独特的技能和卡牌组合,为玩家带来了不同的游戏体验,本文将详细介绍月圆之夜狼人无限流卡组的玩法,帮助玩家更好地掌握这一流派,享受游戏的乐趣。一、狼人无限流卡组搭配推荐在《月圆之夜》中,狼人...