黑暗之潮契约日常玩法流程及攻略全面解析
一、黑暗之潮契约日常玩法有哪些?日常流程攻略在资源管理中的重要性

《黑暗之潮:契约》是一款以亚特兰蒂斯传说为背景的暗黑类型战斗冒险游戏,在游戏中,玩家需要扮演被大天使选中的勇士,带领亚特兰蒂斯的子民与恶魔进行对抗,日常玩法作为游戏的核心部分,不仅为玩家提供了丰富的游戏体验,还是获取资源、提升实力的关键途径。
黑暗之潮契约的日常任务种类多样,主要包括主线任务、支线任务、日常活跃任务、挑战任务和限时任务,主线任务是游戏剧情的核心,通过完成主线任务,玩家可以了解游戏的背景故事,并获得丰富的奖励,支线任务虽然不像主线任务那样关乎游戏剧情,但完成后同样可以获得大量经验和金币,有助于提升角色实力,日常活跃任务是每日必做的任务,完成后可以获得大量活跃值,活跃值达到一定数值还可以领取额外奖励,挑战任务难度较高,但完成后可以获得丰厚奖励,包括高级装备和稀有道具,限时任务则是在特定时间内的特殊任务,完成后可以获得大量奖励,玩家需关注游戏内的公告,及时参与。
日常流程攻略在资源管理中具有极其重要的地位,游戏中的资源管理包括装备、金币、钻石、符文等多种资源,这些资源不仅用于提升角色的能力,还用于打造装备和解锁新的技能,通过高效完成日常任务,玩家可以迅速积累这些资源,从而在游戏中占据优势。
二、如何高效管理和使用黑暗之潮契约日常玩法?日常流程攻略的技巧
高效管理和使用黑暗之潮契约的日常玩法,需要掌握一些实用的技巧。
合理安排任务顺序,主线任务是重中之重,应优先完成,在主线任务进行的过程中,可以穿插完成一些支线任务,以充分利用时间,日常活跃任务每天都可以完成,建议玩家每天登录游戏后,首先完成这些任务,以获取大量活跃值和奖励,挑战任务难度较高,需要玩家具备一定的实力,因此应在实力允许的情况下尽量完成,限时任务则需要玩家及时参与,注意任务的完成条件,尽量在规定时间内完成任务。
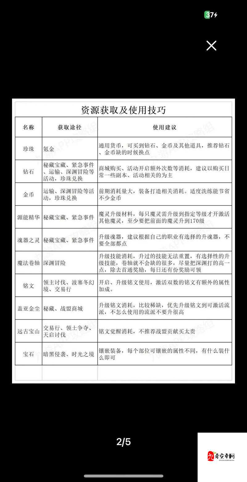
充分利用游戏中的各种资源,游戏中的装备系统非常丰富,玩家可以通过击败敌人、挑战副本或通过交易来获得装备,这些装备不仅会提升角色的属性,还会给角色带来新的被动效果和技能加成,玩家还可以通过魔盒打造、波塞冬幻境、领主讨伐等途径获取装备和资源,在资源的使用上,应优先购买资源,其次是各种强化材料,钻石作为游戏中的珍贵货币,可以用于购买珍稀物品和礼包,也可以用于加速任务进度和购买体力。
注意队伍搭配和战术选择,在挑战任务和副本中,合理的队伍搭配和战术选择可以大大提高任务完成效率,不同职业之间具有明显的互补性,玩家应根据任务需求和自身实力,选择合适的职业进行搭配,在战斗中要注意技能的释放顺序和时机,以最大化输出效果。
三、资源浪费的常见原因及避免策略
在黑暗之潮契约中,资源浪费是一个常见的问题,资源浪费的原因主要有以下几点:
一是任务未完成,有些玩家可能因为时间紧迫或任务难度较高而放弃完成某些任务,导致任务奖励无法获取,从而造成资源浪费。
二是资源使用不当,有些玩家在获取资源后,没有合理规划和使用,导致资源闲置或浪费,在购买装备和材料时,没有根据实际需求进行选择,导致购买了不必要的物品。
三是缺乏战略思维,在游戏中,战略思维是决定胜负的关键因素之一,缺乏战略思维的玩家往往会在任务中盲目行动,导致资源浪费和效率低下。
为了避免资源浪费,玩家可以采取以下策略:
一是合理安排时间,确保任务能够按时完成,对于难度较高的任务,可以寻求其他玩家的帮助或提升自身实力后再进行挑战。
二是合理规划资源使用,在购买装备和材料时,要根据实际需求进行选择,避免购买不必要的物品,要注意资源的存储和分配,确保资源能够得到有效利用。
三是培养战略思维,在游戏中要注重战略规划和战术选择,根据任务需求和自身实力制定合理的行动方案,以提高任务完成效率和资源利用率。
四、总结如何在游戏中最大化黑暗之潮契约日常玩法有哪些?日常流程攻略的价值
要在游戏中最大化黑暗之潮契约日常玩法和日常流程攻略的价值,玩家需要做到以下几点:
一是全面了解游戏内容和日常任务种类,通过了解游戏内容和日常任务种类,玩家可以更好地规划自己的游戏时间和任务顺序,确保任务能够高效完成。
二是掌握高效管理和使用资源的技巧,通过合理利用游戏中的各种资源和优化资源使用方式,玩家可以迅速提升自己的实力,并在游戏中占据优势。
三是注重战略规划和战术选择,在游戏中要注重战略规划和战术选择,根据任务需求和自身实力制定合理的行动方案,以提高任务完成效率和资源利用率。
四是积极参与限时任务和活动,限时任务和活动是游戏中的重要资源来源之一,玩家应积极参与这些任务和活动,以获取更多的奖励和资源。
通过以上措施的实施,玩家可以在游戏中最大化黑暗之潮契约日常玩法和日常流程攻略的价值,提升自己的实力和游戏体验。
文末附加问题解答
问题:在黑暗之潮契约中,如何快速提升自己的等级和实力?
解答:在黑暗之潮契约中,要快速提升自己的等级和实力,玩家可以采取以下措施:
一是优先完成日常任务,日常任务是获取经验和资源的重要途径之一,通过高效完成日常任务,玩家可以迅速积累经验和资源,提升自己的等级和实力。
二是积极参与限时任务和活动,限时任务和活动通常会提供丰厚的奖励和经验,玩家应积极参与这些任务和活动,以获取更多的经验和资源。
三是合理利用游戏中的各种资源,游戏中的资源包括装备、金币、钻石等,玩家应合理利用这些资源,提升自己的装备和属性,从而增强实力。
四是注重队伍搭配和战术选择,在战斗中,合理的队伍搭配和战术选择可以大大提高输出效率和生存能力,从而帮助玩家快速提升自己的等级和实力。
通过以上措施的实施,玩家可以在游戏中快速提升自己的等级和实力,享受更加丰富的游戏体验。