威海旭日手游网游戏资讯 第21页

地下城堡2百臂巨人必看攻略!3步速刷技巧+隐藏触发机制大公开

地下城堡2百臂巨人必看攻略!3步速刷技巧+隐藏触发机制大公开

威海旭日手游网游戏资讯 251
在地下城堡2中,百臂巨人作为高人气机械系角色,凭借超强范围攻击和护盾机制成为无数玩家的宠儿。但想要解锁这位机械巨擘,需要精准把握资源准备、副本策略和特殊事件触发时机。将从实战角度拆解核心技巧,助你高效完成挑战。 一、解锁百臂巨人的前置准备 1. 关卡解锁条件 完成主线剧情至「机械废土」章节 累计获...
尖叫级干货!哈利波特魔法觉醒海格南瓜必杀技!新手秒懂不翻车攻略

尖叫级干货!哈利波特魔法觉醒海格南瓜必杀技!新手秒懂不翻车攻略

威海旭日手游网游戏资讯 211
最近哈利波特魔法觉醒的海格南瓜关卡让不少玩家头疼不已。这个看似憨厚的巨型南瓜不仅会弹飞玩家,还会召唤南瓜藤蔓进行范围攻击。掌握正确的战斗节奏和技巧,才能在不消耗过多魔力的情况下轻松过关。本篇将从卡组配置、走位策略到实战细节,带你全方位破解海格南瓜的攻击模式。 一、卡组搭配核心思路 控制系咒语优先:冰冻...
萌宠大作战力量流攻略!零基础秒变大神的冲榜秘籍

萌宠大作战力量流攻略!零基础秒变大神的冲榜秘籍

威海旭日手游网游戏资讯 228
最近萌宠大作战模式热度飙升,想要在赛道上横着走?力量流绝对是当前版本最容易上分的玩法!通过强化萌宠的爆发力和生存能力,能在狭窄赛道中打出碾压级操作。本篇将手把手教你如何搭配技能、选择赛道,用暴力输出轻松吃鸡! 一、力量流萌宠组合推荐 1. 核心三件套配置 重锤金刚:必带主动技能「粉碎冲击」,普攻附带...
战双帕弥什真理比安卡使用攻略!封神战神必看技巧🔥

战双帕弥什真理比安卡使用攻略!封神战神必看技巧🔥

威海旭日手游网游戏资讯 226
作为战双帕弥什中兼具爆发与控场的全能型构造体,真理比安卡凭借独特的算法机制成为深渊攻坚的核心角色。将深度解析她的技能特性、连携搭配与实战技巧,助你彻底解锁这位量子战神的真正潜力。 一、核心机制与操作要点 1. 超算领域的战术价值 量子纠缠:开启后每层算法提升8%全伤害,叠加至3层时触发超载状态,对机...
明日之后二级鱼竿配方速领技巧!爆肝整理3步拿配方攻略

明日之后二级鱼竿配方速领技巧!爆肝整理3步拿配方攻略

威海旭日手游网游戏资讯 203
想要在废土畅享钓鱼快感?二级鱼竿绝对是生存者的必备装备!它不仅提升稀有鱼种捕获率,还能解锁特殊钓鱼动作。但许多玩家卡在配方收集环节——别担心!这篇攻略将手把手教你如何快速获取二级鱼竿配方,从任务触发到材料收集,全程无遗漏! 一、配方获取核心条件 前置任务触发 需先完成营地钓鱼大师的「特殊委...
光遇如何变成巨人!超详细攻略+隐藏技巧大公开

光遇如何变成巨人!超详细攻略+隐藏技巧大公开

威海旭日手游网游戏资讯 177
在光遇的奇幻世界中,化身巨人一直是玩家们最向往的玩法之一。无论是为了挑战高难度关卡,还是在社交场景中秀出存在感,巨人形态都能带来独特的沉浸体验。将揭秘变身巨人的核心技巧,从基础操作到隐藏机制,手把手教你轻松解锁这项震撼能力! 一、变身巨人的前置条件 解锁暮土地图:巨人形态仅限于暮土区域触发,需完成前期...
少女前线16满星攻略!保姆级教程带你轻松突破战力巅峰

少女前线16满星攻略!保姆级教程带你轻松突破战力巅峰

威海旭日手游网游戏资讯 231
在少女前线的策略战场上,解锁角色的满星潜力是提升整体战力的核心关键。无论是新晋指挥官还是老玩家,如何高效推进角色星级成长、最大化其战斗效能,始终是玩家们关注的焦点。将从资源规划、技能搭配到实战运用,手把手教你打造一支无坚不摧的满星军团! 一、满星培养核心路线解析 1. 星级解锁优先级 主力输出角...
爆哭推荐!特异蕈兽入口+终章通关秘籍,手残党也能3分钟速通!

爆哭推荐!特异蕈兽入口+终章通关秘籍,手残党也能3分钟速通!

威海旭日手游网游戏资讯 224
最近被特异蕈兽的紫色孢子雨虐到自闭?别慌!实测过上百次实战数据的保姆级攻略来啦!从入口传送点到终章Boss室,全程避开毒雾区+卡点位技巧,连新手都能稳定输出,看完直接告别重开命运! 一、入口区高效推进路线 开局冲刺技巧 落场后立即向右前方斜跳,贴着左侧石柱规避第一波孢子弹射。此处地形有三个关键...
王者荣耀突然崩盘下线?这5个解决办法让你永不离线!

王者荣耀突然崩盘下线?这5个解决办法让你永不离线!

威海旭日手游网游戏资讯 248
最近不少玩家在峡谷酣战时突然遭遇游戏断联,辛辛苦苦推到敌方水晶却因为强制下线功亏一篑。这种猝不及防的崩盘体验让人心碎一地,今天我们就来深度解析导致游戏突然离线的原因,并手把手教你5个实用技巧,让你的排位赛告别意外中断! 一、突然下线的深层原因解析 网络波动的致命陷阱 游戏运行时网络延迟突然飙升超...
爆火必看微信前世档案测试二维码+下载教程!手把手教你解锁神秘记忆

爆火必看微信前世档案测试二维码+下载教程!手把手教你解锁神秘记忆

威海旭日手游网游戏资讯 202
最近,一款名为“前世档案测试”的小程序在社交平台刷屏,用户通过输入基本信息即可生成专属前世记忆档案。许多人在测试后直呼“太震撼了”!不过,如何通过微信扫码下载测试入口?将用最简单的步骤带你完成操作,文末还附赠隐藏玩法彩蛋! 一、微信前世档案测试入口获取攻略 扫码直接进入测试页面 打开微信搜...
王者荣耀凯连招绝杀套路!3招教你从萌新变大神

王者荣耀凯连招绝杀套路!3招教你从萌新变大神

威海旭日手游网游戏资讯 216
作为峡谷高爆发战士,凯凭借独特的被动机制成为热门选择。但想要真正发挥其伤害潜力,必须掌握精准的连招节奏。将拆解凯连招释放技巧的核心要点,从基础公式到实战细节,助你快速突破操作瓶颈。 一、基础连招公式拆解 1A+2A+3A+1A的经典四连击是核心输出循环 - 起手关键:利用1技能突进贴近目标,触发被动减速...
口袋妖怪黑2二周目必看!隐藏剧情+神级阵容+稀有道具全解锁攻略

口袋妖怪黑2二周目必看!隐藏剧情+神级阵容+稀有道具全解锁攻略

威海旭日手游网游戏资讯 265
通关口袋妖怪黑2主线后,二周目模式才是真正的探索开始!无论是解锁隐藏剧情、培养梦幻队伍,还是收集限定道具,都需要掌握关键技巧。本篇将从路线规划到资源获取全面解析,助你打造无悔的二周目体验。 一、隐藏剧情触发技巧 特殊NPC对话 重返砂之笛镇与「神秘老人」对话3次,可领取限定道具「记忆球」。...
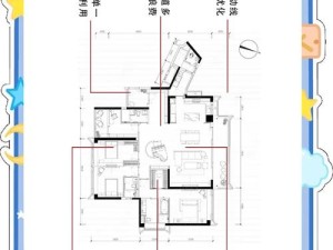
都市摩天楼布局技巧大公开!爆火设计师私藏的绝美空间规划

都市摩天楼布局技巧大公开!爆火设计师私藏的绝美空间规划

威海旭日手游网游戏资讯 232
在现代都市中,摩天楼不仅是城市天际线的主角,更是功能与美学的复合载体。如何让摩天楼的布局既满足高效使用需求,又能营造舒适宜人的空间体验?结合多位资深设计师的实战经验,揭秘都市摩天楼布局的核心技巧,从功能分区到视觉美感,手把手教你打造理想空间! 一、摩天楼布局的底层逻辑:功能与动线的黄金配比 核心功能分...
华夏人生孤儿院地址曝光!泪目探访暖心故事+必看路线攻略

华夏人生孤儿院地址曝光!泪目探访暖心故事+必看路线攻略

威海旭日手游网游戏资讯 183
在公益圈子里,华夏人生孤儿院一直是许多人关注的焦点。这家位于中国某地的孤儿院,不仅为困境儿童提供庇护,还通过教育与陪伴帮助他们重拾生活信心。然而,许多网友好奇:华夏人生孤儿院到底在哪里? 如何到达?背后又有哪些感人的故事?今天就带大家深度揭秘! 一、华夏人生孤儿院的具体位置与周边环境 华夏人生孤儿院位...
地下城与勇士灵界之石用法大揭秘!超实用技巧让你战力飙升

地下城与勇士灵界之石用法大揭秘!超实用技巧让你战力飙升

威海旭日手游网游戏资讯 234
地下城与勇士灵界之石到底怎么用?这篇攻略让你瞬间明白价值所在! 如果你是地下城与勇士的资深玩家,一定对「灵界之石」这个道具不陌生。这个看似不起眼的橙色宝石,其实是提升战力的关键资源!无论是强化武器、兑换稀有道具,还是解锁隐藏功能,灵界之石都能发挥意想不到的作用。本篇将用最直白的方式,带你全面掌握它的使用技巧...
冰原守卫者必看!巨人看守首领副本血泪通关秘籍大公开

冰原守卫者必看!巨人看守首领副本血泪通关秘籍大公开

威海旭日手游网游戏资讯 243
在冰封大陆的冒险旅程中,巨人看守首领是无数玩家梦魇般的存在。这个栖息于霜寒裂谷深处的巨型生物,不仅能瞬间融化整片冰原,其特殊技能更是让组队挑战的胜率低于20%。将通过实测数据与实战经验,带你破解这座冰原巨兽的弱点。 一、副本入口与前置条件 坐标定位:传送至「霜牙要塞」(X:147,Y:892),跟随岩...
列王的纷争小号装备重要性大揭秘!零氪玩家必看的血泪培养攻略

列王的纷争小号装备重要性大揭秘!零氪玩家必看的血泪培养攻略

威海旭日手游网游戏资讯 222
在列王的纷争的沙场中,主号的高光表现固然重要,但无数老玩家用账号崩塌的教训告诉我们:忽视小号培养的玩家终将被时代抛弃。那些被你随手创建的二级角色,藏着改变战局的终极密码——通过巧妙配置小号装备,不仅能突破资源获取的天花板,更能构建起让对手闻风丧胆的战略体系。将用实测数据拆解小号培养的底层逻辑,带你开启逆袭之路...
爆肝整理放置江湖家园入口全攻略!保姆级教程手把手带你秒进梦想小院

爆肝整理放置江湖家园入口全攻略!保姆级教程手把手带你秒进梦想小院

威海旭日手游网游戏资讯 305
在放置江湖的侠客成长体系中,家园系统是每位玩家都会向往的温馨角落。无论是种植灵药、饲养萌宠,还是与好友举办烛火宴,都需要先掌握进入家园的正确方式。将用最直白的语言,带你彻底攻克这个容易被忽略的细节。 一、家园入口的3种隐藏打开方式 1. 主界面右上角的「江湖」图标 初次创建角色时,系统会自动赠送一座基础...
奥丁之锤角色对比绝了!玩伴网玩家必看的神仙打架实测

奥丁之锤角色对比绝了!玩伴网玩家必看的神仙打架实测

威海旭日手游网游戏资讯 233
最近玩伴网的奥丁之锤活动让无数玩家陷入选择困难,到底是该培养高爆发输出还是团队辅助?经过三天三夜实测对比,终于整理出这份超硬核的角色差异指南。从技能机制到实战连招,手把手教你避开培养陷阱! 一、角色核心机制深度拆解 1. 火焰战锤·索尔 爆发天花板:大招「雷光陨石」可瞬间清场,实测同等装备下比其他角...
斗罗大陆消耗高血泪总结!3招教你高效置换资源不踩坑

斗罗大陆消耗高血泪总结!3招教你高效置换资源不踩坑

威海旭日手游网游戏资讯 220
刚入坑斗罗大陆的魂师们,是否经常被眼花缭乱的置换系统虐到崩溃?明明攒了满背包的材料,转眼间就被各种消耗场景清空库存。今天分享一套实测有效的资源置换策略,帮你精准规划魂骨、魂环和魂币使用,让每一份资源都发挥最大价值! 一、置换前必看!3个优先级调整原则 核心魂师优先法则 集中资源培养2-3名主力输...