威海旭日手游网游戏资讯 第318页

探寻抖音热门歌词出处,给我你的手,在我老去之前源自何方

探寻抖音热门歌词出处,给我你的手,在我老去之前源自何方

威海旭日手游网游戏资讯 37
在抖音这个充满无限创意与情感共鸣的平台上,音乐总是扮演着举足轻重的角色,它不仅是短视频的背景配乐,更是情感交流的桥梁,能够瞬间触动人心,引发广泛的共鸣,一句深情的歌词“给我你的手,在我老去之前”在抖音上频繁出现,成为了许多用户表达情感、记录生活的重要元素,这句歌词究竟出自哪首歌曲呢?让我们一起揭开它的神秘面纱...
旅行愿望中的城市歌曲与资源管理高效利用策略

旅行愿望中的城市歌曲与资源管理高效利用策略

威海旭日手游网游戏资讯 46
在快节奏的现代生活中,旅行成为了许多人放松心情、探索未知的重要方式,而一首歌曲,如果其歌词中包含了诸如“我想去长沙武汉重庆北京玩几天”这样的内容,不仅能够激发人们对旅行的向往,还能在无形中成为旅行规划与资源管理的重要工具,本文将探讨这首歌曲(假设为某首真实存在的旅行主题歌曲)在资源管理中的重要性,提供高效管理...
梦幻西游三维版,龙宫加点秘籍,铸就法系输出霸主之路

梦幻西游三维版,龙宫加点秘籍,铸就法系输出霸主之路

威海旭日手游网游戏资讯 29
在《梦幻西游三维版》这款深受玩家喜爱的游戏中,龙宫作为法系输出的代表门派,一直以其强大的法术伤害和华丽的技能效果吸引着众多玩家,想要让你的龙宫角色在战场上所向披靡,加点方案的选择就显得尤为重要,我们就来深入探讨一下,如何为龙宫角色加点,才能最大化其输出能力,同时兼顾生存与续航。主流加点方案:5灵提到龙宫加点,...
日漫羞羞在线观看ZZWW:热门动漫推荐与高清免费观看指南,轻松追番不迷路

日漫羞羞在线观看ZZWW:热门动漫推荐与高清免费观看指南,轻松追番不迷路

威海旭日手游网游戏资讯 31
## 热门日漫作品TOP5推荐 1. 鬼灭之刃——热血与情感的巅峰之作 鬼灭之刃凭借紧凑的剧情与精美画风成为现象级作品。炭治郎为拯救妹妹祢豆子踏上斩鬼之路,角色成长与战斗场面令人热血沸腾。推荐通过ZZWW平台高清在线观看,流畅画质完美呈现“水之呼吸”特效。 2. 咒术回战——现代都市奇幻冒险...
梦幻西游三维版 武器发光秘籍全揭秘

梦幻西游三维版 武器发光秘籍全揭秘

威海旭日手游网游戏资讯 27
在梦幻西游三维版的奇幻世界里,每一位玩家都渴望拥有独一无二的装备,以彰显自己的实力与风采,而武器作为战斗中的核心,其外观特效更是备受瞩目,就让我们一同揭开武器发光的神秘面纱,让你的武器在战场上熠熠生辉,成为众人瞩目的焦点!在梦幻西游三维版中,武器发光并非遥不可及的梦想,但也不是唾手可得,想要让你的武器焕发光彩...
日本一姐RAPPER潮水太多一生:从音乐巅峰到人生传奇的全记录

日本一姐RAPPER潮水太多一生:从音乐巅峰到人生传奇的全记录

威海旭日手游网游戏资讯 45
潮水太多,这个名字在日本音乐界如雷贯耳。作为日本最具影响力的女性RAPPER之一,她以其独特的音乐风格、犀利的歌词和鲜明的个性,成为了无数年轻人心中的偶像。她的音乐生涯不仅充满了辉煌的成就,更是一部关于坚持、突破与自我实现的传奇故事。我没戴乳罩被同桌c了一节课动画 早期音乐生涯:从地下到主流 潮水太多的音...
梦幻西游三维版时装选购攻略,资源管理技巧与价值提升之道

梦幻西游三维版时装选购攻略,资源管理技巧与价值提升之道

威海旭日手游网游戏资讯 35
在《梦幻西游三维版》这款深受玩家喜爱的游戏中,时装不仅是角色外观个性化的重要元素,也是提升游戏体验、彰显玩家个性的关键道具,时装系统以其丰富的款式、独特的风格吸引了大量玩家投入时间与资源去收集与搭配,如何在浩瀚的游戏世界中高效管理并利用这些时装资源,避免资源浪费,实现其价值最大化,成为了每位玩家必须面对的问题...
梦幻西游三维版环装获取攻略揭秘 让战力一路飙升

梦幻西游三维版环装获取攻略揭秘 让战力一路飙升

威海旭日手游网游戏资讯 28
在梦幻西游三维版的广袤世界里,每一位玩家都渴望拥有强大的装备,以提升自己的战斗力和游戏体验,环装作为游戏中不可或缺的一部分,因其独特的属性加成和相对容易获取的特点,成为了众多玩家追求的目标,就让我们一同揭开梦幻西游三维版中环装获取的神秘面纱,助你轻松刷出心仪的环装,让战力飙升!一、活动奖励:不容错过的环装盛宴...
梦幻西游三维版,零氪门派优选与资源管理价值最大化攻略

梦幻西游三维版,零氪门派优选与资源管理价值最大化攻略

威海旭日手游网游戏资讯 30
在《梦幻西游三维版》这款深受玩家喜爱的游戏中,氪金(即付费充值)往往被视为提升角色实力、加速游戏进程的重要手段,对于许多平民玩家而言,如何在不氪金的情况下依然能够享受游戏、取得不俗的成绩,是一个值得探讨的话题,本文将围绕“梦幻西游三维版哪个门派不用氪金”这一主题,从资源管理的重要性、高效管理技巧、资源浪费的常...
梦幻西游三维版探索,揭秘极品武器获取的终极策略

梦幻西游三维版探索,揭秘极品武器获取的终极策略

威海旭日手游网游戏资讯 31
在《梦幻西游三维版》这个充满奇幻色彩的世界里,拥有一把极品武器是每个玩家的梦想,它不仅代表着强大的战斗力,更是身份与荣耀的象征,极品武器的获取并非易事,需要玩家付出大量的努力与智慧,就让我们一同揭开极品武器的神秘面纱,探寻其获取之道。一、日常活动与副本挑战:基础装备的积累在《梦幻西游三维版》中,日常活动和副本...
探寻抖音热门旋律得不到你你却在我心里的歌曲真身

探寻抖音热门旋律得不到你你却在我心里的歌曲真身

威海旭日手游网游戏资讯 34
在这个信息爆炸的时代,抖音作为短视频平台的佼佼者,不仅孕育了无数网红,更让无数金曲在这里生根发芽,迅速走红,你是否也曾被某段旋律深深吸引,却因一句歌词而苦苦追寻整首歌的名字?我们就来揭秘那句让人魂牵梦绕的“得不到你,你却在我心里”,看看它究竟是哪首歌的动人篇章。在抖音的热门榜单上,总有那么几首歌能够穿越喧嚣,...
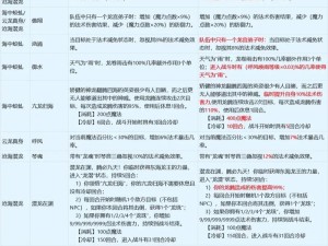
梦幻西游三维版藏宝图获取途径与资源管理技巧

梦幻西游三维版藏宝图获取途径与资源管理技巧

威海旭日手游网游戏资讯 35
在《梦幻西游三维版》这款深受玩家喜爱的游戏中,藏宝图作为一种能开出随机奖励的特殊道具,一直是玩家竞相追逐的目标,藏宝图不仅能为玩家带来金币、银币、装备、材料等丰厚奖励,还能通过挖掘出的珍稀物品提升角色实力,增强游戏体验,如何高效获得藏宝图,并合理管理和使用这些资源,成为了玩家在游戏中的一大挑战。一、梦幻西游三...
梦幻西游三维版彩色字体发送攻略及资源管理优化技巧

梦幻西游三维版彩色字体发送攻略及资源管理优化技巧

威海旭日手游网游戏资讯 31
在《梦幻西游三维版》这款深受玩家喜爱的游戏中,彩色字体的使用不仅为聊天增添了趣味性,还成为玩家展示个性和风格的重要方式,如何高效管理和使用彩色字体,避免资源浪费,并在游戏中最大化其价值,是每位玩家都应关注的问题,本文将围绕这一主题展开详细探讨。一、梦幻西游三维版怎么发彩色字体在资源管理中的重要性在《梦幻西游三...
梦幻西游海豚恋人抽取秘籍 七夕情缘轻松解锁指南

梦幻西游海豚恋人抽取秘籍 七夕情缘轻松解锁指南

威海旭日手游网游戏资讯 34
在梦幻西游的世界里,每一次的节日活动都充满了惊喜与期待,而七夕节,作为中国传统情人节,更是让无数玩家翘首以盼,今年的七夕,梦幻西游再次推出了限量版祥瑞——海豚恋人,这款祥瑞不仅外观可爱,更蕴含着深深的情缘寓意,让无数玩家为之疯狂,如何才能成功抽取到这款珍贵的海豚恋人呢?就让我们来一起探讨一下!了解海豚恋人的抽...
快用点力深一点麻麻:如何在日常生活中提升效率与深度体验的技巧分享

快用点力深一点麻麻:如何在日常生活中提升效率与深度体验的技巧分享

威海旭日手游网游戏资讯 32
在这个快节奏的时代,很多人都在追求效率,但往往忽略了深度体验的重要性。如何在日常生活中既提升效率,又能深入感受生活的美好,成为了许多人关注的焦点。今天,我们将分享一些实用的技巧,帮助你在忙碌的生活中找到平衡,既高效又深度地体验每一天。 1. 制定明确的目标与计划 提升效率的第一步是明确目标。无论是工作还是...
梦幻西游三维版推出凤凰宝宝 战斗萌宠新伙伴

梦幻西游三维版推出凤凰宝宝 战斗萌宠新伙伴

威海旭日手游网游戏资讯 40
在梦幻西游三维版的奇幻世界里,每一位玩家都渴望拥有一只既强力又可爱的宠物,陪伴自己闯荡三界,斩妖除魔,而今天,我们要聊的这位主角——凤凰宝宝,正是这样一位集美貌与实力于一身的萌宠,凤凰宝宝到底好不好用呢?让我们一探究竟!一踏入游戏,凤凰宝宝那绚烂夺目的身影便足以吸引所有玩家的目光,它身披五彩斑斓的羽毛,宛如从...
梦幻西游三维版,从资源管理视角深度解析瑞兽培养价值

梦幻西游三维版,从资源管理视角深度解析瑞兽培养价值

威海旭日手游网游戏资讯 40
在《梦幻西游三维版》这款融合了经典与创新的MMORPG游戏中,宠物系统一直是玩家关注的焦点之一,瑞兽作为一类拥有独特外观与强大技能的宠物,不仅深受玩家喜爱,更在资源管理中扮演着举足轻重的角色,本文将从资源管理的重要性出发,探讨梦幻西游三维版中瑞兽是否值得培养,以及如何高效管理和使用它们,同时分析资源浪费的常见...
奥拉星手游种地攻略,掌握资源管理的高效艺术

奥拉星手游种地攻略,掌握资源管理的高效艺术

威海旭日手游网游戏资讯 34
在奥拉星手游这个充满奇幻与冒险的世界里,玩家不仅需要探索未知的宇宙、与强大的敌人战斗,还需要精心管理自己的资源,以确保在漫长的旅途中立于不败之地。“种地”作为资源管理的重要组成部分,不仅为玩家提供了基础的物资保障,更是提升游戏体验、增强角色实力的关键一环,本文将深入探讨奥拉星手游中如何种地的重要性、高效管理与...
都市激情五月天:探索城市生活中的音乐魅力与情感共鸣

都市激情五月天:探索城市生活中的音乐魅力与情感共鸣

威海旭日手游网游戏资讯 35
在台北101大厦的玻璃幕墙与上海陆家嘴的霓虹灯影之间,五月天的音乐像一道穿越时空的声波,精准叩击着都市人的情感神经。这支成立27年的乐队,用音乐建构起都市青年的精神坐标系,在钢筋森林中搭建起情感共鸣的声学空间。当我们把耳麦贴近城市的心跳,会发现五月天的音符早已渗透进都市生活的肌理,成为解码现代人精神世界的密...
海角社区披风封神妈妈的真实故事:感人至深的母爱传奇与社区温情

海角社区披风封神妈妈的真实故事:感人至深的母爱传奇与社区温情

威海旭日手游网游戏资讯 33
暴雨夜的微光:一个母亲的无声呐喊 凌晨三点,狂风裹挟着暴雨砸向海角社区老旧的居民楼。林素华蜷缩在潮湿的沙发上,怀里紧搂着高烧39度的女儿小雨。她颤抖的手指划过手机屏幕,试图在二手平台卖掉最后一件羽绒服——那是丈夫离世后留下的唯一遗物。突然,一条来自社区互助群的消息弹出:“谁家有多余的棉被?302室老人受...